
หน่วยทันตแพทยศาสตรศึกษา จัดตั้งขึ้นตามการปรับโครงสร้างคณะทันตแพทยศาสตร์ 2554 รับผิดชอบงานที่เกี่ยวกับทันตแพทยศาสตรศึกษา มีขอบเขตการปฏิบัติงาน ดังนี้ จัดทำแผนพัฒนา ทางด้านทันตแพทยศาสตรศึกษางานการพัฒนาอาจารย์ด้านทันตแพทยศาสตรศึกษา งานประเมินและพัฒนาหลักสูตรทันตแพทยศาสตรบัณฑิต การวิจัยทาง ทันตแพทยศาสตรศึกษา และงานอื่นๆตามที่ผู้บังคับบัญชามอบหมาย

นางสาว ปิยนันท์ เทียนไชย
หัวหน้าหน่วยทันตแพทยศาสตรศึกษา
ตำแหน่ง นักวิชาการศึกษา
e-mail: piyanun.tha@mahidol.ac.th
โทรศัพท์ภายใน : 7646

นางสาวอารี วัชรโสตถิกุล
ตำแหน่ง นักวิชาการศึกษา (ผู้ชำนาญการพิเศษ)
E-mail: aree.wat@mahidol.ac.th
โทรศัพท์ภายใน : 7643

นางสาวเกษกาญจน์ เกษสัญชัย
ตำแหน่ง นักวิชาการศึกษา
E-mail: ketkarn.ket@mahidol.ac.th
โทรศัพท์ภายใน 7646

นายอรรถพล เพ็ญสวัสดิ์
ตำแหน่ง เจ้าหน้าที่บริหารงานทั่วไป (ผู้ชำนาญการพิเศษ)
E-mail: atthapon.phn@mahidol.ac.th
โทรศัพท์ภายใน : 7633
————————————————————
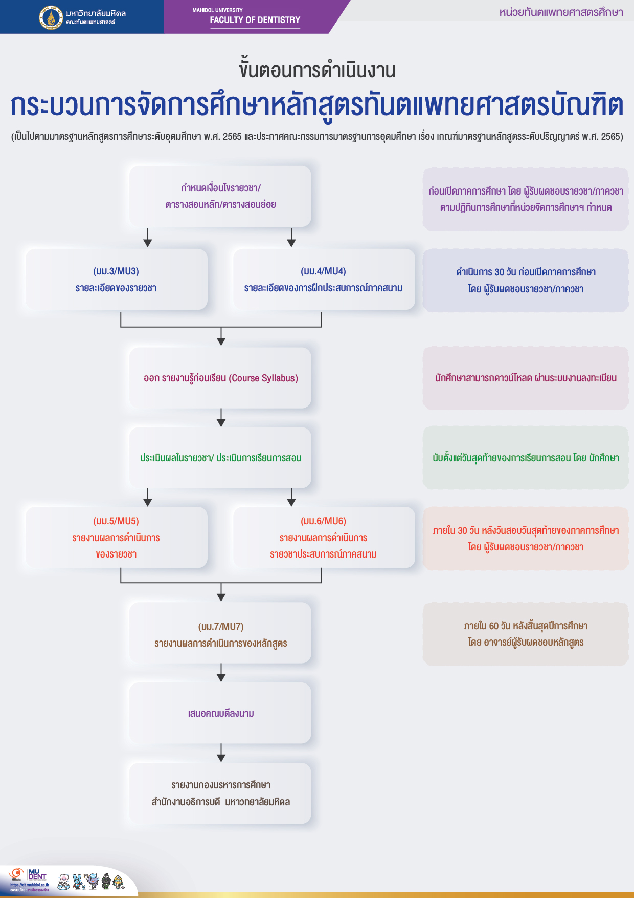
หน่วยทันตแพทยศาสตรศึกษาปฏิบัติงานในด้านการศึกษาหลักสูตรทันตแพทยศาสตรบัณฑิต คณะทันตแพทยศาสตร์ มหาวิทยาลัยมหิดล มีขอบข่ายความรับผิดชอบงาน ดังนี้

สามารถรับชมย้อนหลัง ได้ที่ https://dtmoodle.mahidol.ac.th/course/index.php?categoryid=147
สามารถดาวน์โหลดแบบฟอร์มต่างๆ ที่เกี่ยวข้องกับหลักสูตรทันตแพทยศาสตรบัณฑิต ได้ที่
ระบบเทคโนโลยีสารสนเทศเพื่อการบริหารงานการศึกษา (DT-EDU)
Link : https://dtedu.dt.mahidol.ac.th/portal/manual.php?mn=6&cid=DTDSB

หน่วยทันตแพทยศาสตรศึกษา
อาคารเฉลิมพระเกียรติ 50 พรรษา ชั้น 7
คณะทันตแพทยศาสตร์ มหาวิทยาลัยมหิดล
เลขที่ 6 ถนนโยธี เขตราชเทวี กรุงเทพฯ 10400
โทรศัพท์ 0-2200-7633 และ 0-2200-7646
โทรสาร 0-2200-7683
เลขที่ 888 ม.6 ถ.บรมราชชนนี ต.ศาลายา อ.พุทธมณฑล จ.นครปฐม 73170
เบอร์ตรง 0-2849-6600